- Introduction
- What’s the Deal?
- Why Switch?
- The Planning Phase
- The Migration Phase (Summarised)
- Architecture
- Deep dive of the Migration (step-by-step)
- Security & various other aspects of the Migration
- Enhancing Security at the Origin
- Certificates & Protocols
- Customization & Flexibility
- Logging & Traceability
- Caching Strategies in CloudFront: Do’s and Don’ts
- Desired Outcomes
- Limitations
- Caching mechanism proposals
- Challenges faced
- The Challenge (one of them)
- Incremental Migration: A Safer Approach
- Replicating Configurations
- Testing the Waters
- Rollback plan
- Lessons Learned
- Key Takeaways
- Conclusion
Introduction
What’s the Deal?

-
Trainline is Europe’s leading train and coach app. To put it simply, we are a one-stop-shop for train and coach travel. Every day, we gather routes, prices, and travel times from over 270 rail and coach operators in 45 countries, so that everyone can buy tickets quickly and save time, effort, and money. With millions of users relying on their platform, delivering high-performance content is crucial for ensuring an exceptional user experience. Running 24/7 & with over 100+ million users, such a system needs to always be highly available, easily scalable and our CDN game has to be strong!
-
While our previous CDN served us well, we recognized the need to grow and adapt, which led us to explore new CDN alternatives like AWS CloudFront
A content delivery network (CDN) is a geographically distributed group of servers that work together to provide fast delivery of internet content.
Why Switch?

Motivation for Migration
Akamai served us well, but as our needs evolved, AWS CloudFront offered better:
-
No More Manual Work: Streamlined CDN management by cutting out manual processes - the CDN change process is now managed by Terraform Automation.
-
Cost-Effective: AWS CloudFront fit well within our budget.
-
API Goodness: Robust APIs made our automation workflows even better.
-
DIY Configs: Self-service features freed us from additional pro services.
-
Automate All The Things: Full-stack deployment automation, thanks to Infrastructure-as-Code.
-
Easy Certs: AWS Certificate Manager simplified our SSL/TLS needs.
-
Cloud-Native: Built for high availability and low latency globally.
-
Docs and Support: AWS responded quickly and had all the info we needed.
The Planning Phase
In the Planning Phase, which spanned over six weeks, we had a core team of 8 - 6 core engineers, 1 team lead & 1 engineering manager.
Switching CDNs is no small task. Here’s how we prepared:
Research
-
Origins: Our primary content source was AWS-hosted ALBs, backends, and S3 buckets. Seamless AWS integration made setting this up a breeze.
-
Cache Rules: We set cache behaviors tailored for different content types (static, dynamic, API responses).
-
Extra Features:
- Lambda@Edge: Custom Lambda functions added on-the-fly tweaks at the edge locations. Think URL rewriting, and user auth.
- Geo-Restrictions: To comply with legal stuff, we used CloudFront’s geo-blocking.
- Data Squeeze: Gzip compression minimized data transfer and sped things up.
- SSL/TLS with ACM: Integrated seamlessly with Amazon Certificate Manager for our security needs.
Assessment
We started by reviewing our existing Akamai configurations:
- List of Assets: Documented all static and dynamic assets.
- Edge Rules: Cataloged all caching and forwarding rules.
Mapping
We then mapped Akamai features to their AWS CloudFront equivalents.
- Cache Policies: Mapped to CloudFront’s caching settings.
- Forwarding Rules: Mapped to Lambda@Edge functions.
Test Plans
- Proof of Concept: Tested CloudFront with a single, low-traffic asset.
- Performance Benchmarks: Used tools like WebPageTest for speed comparison.
- We used preview distributions to test our configurations before deploying them to production.
The Migration Phase (Summarised)
During the Migration Phase, which lasted about four to six months, we looped in our QA teams, developers, and had weekly syncs with internal stakeholders.

Step-by-Step
Phase 1: Small-Scale Testing
- We created our internal CloudFront Terraform module.
# Our rough module structure
module "cloudfront-distribution" {
source = "<module_source>"
version = "<module_version>"
cloudfront_functions = "function_demo"
default_cache_behavior = [<Default Cache Behaviour ARN goes here>]
domain_names = ["thetrainline.com", "trainline.eu"]
environment_type = "Production"
custom_origins = ALB
description = "CloudFront Distribution for Trainline"
http_version = HTTP/2
waf_name = "CDN-WAF"
}
- Set up CloudFront Distribution: Created a new distribution via our custom module
- DNS Routing: Used Cloudflare for DNS testing.
- Monitor and Tweak: Observed performance through Kinesis logs.
Phase 2: Full Migration
- Gradual Traffic Routing: Increased the weight for CloudFront in Route 53. (In small incrmements) - 5% > 10% > 25% > 50% > 75% > 100%
- Final Checks: Ensured all assets and rules were correctly migrated.
- Traffic Switchover: Moved 100% traffic to CloudFront.
Tech Stack
- Terraform: Infrastructure as Code for CloudFront configurations.
- AWS Route 53: DNS management.
- Kinesis Logging: Real-time logging.
- Spacelift: Terraform state management & CICD for Terraform.
- Terratest: Automated module testing.
- AWS ACM & Shield: SSL certificates and DDoS protection.
- Custom WAF Module: Our home-brewed Web Application Firewall module.
- Internal CDN-CloudFront Module: Custom module for easier CloudFront setup.
- OPA Policies: Compliance checks.
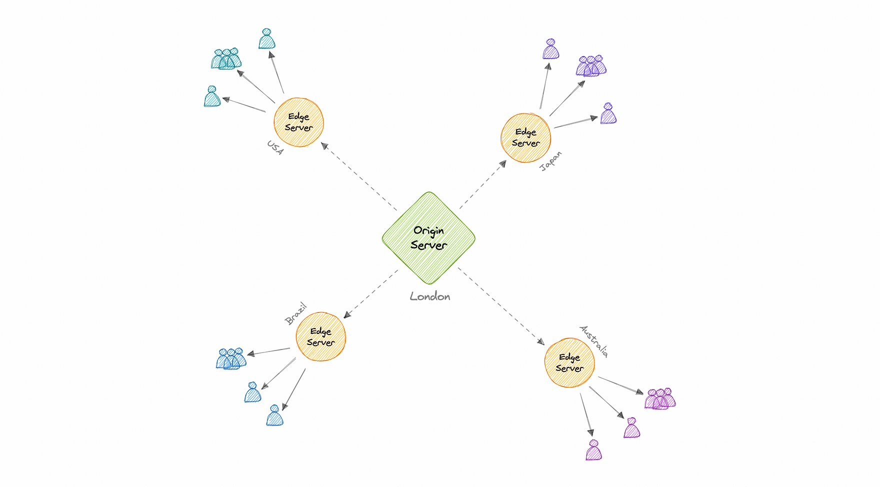
Architecture
General Architecture of our CDN



Deep dive of the Migration (step-by-step)
In this section, we deep dive into the migration steps and the considerations that shaped our migration journey.
Distribution Scaffolding
We developed an internal scaffolding tool. This tool simplifies the initial setup, and generates a PR to create new Spacelift stacks (we use these to manage our Terraform configuration) and a CDN distribution template based on our CDN module. It’s a streamlined way to kick off new CDN distribution creation. A new repository is created with the pattern of “cdn-distribution-
One repository per distribution: We created a separate repository for each distribution. This allowed us to manage changes and deployments independently. It also was a neat way to handle granular control and isolated deployments.
Replicating CDN X Behaviors
We aimed to copy the CDN X behaviours onto AWS CloudFront, ensuring the transition maintained functionality and performance across different domains.
Deploying to cdn-staging
To facilitate testing, we deployed changes to the cdn-staging environment. Triggering a manual deployment in Spacelift allowed for comprehensive testing.
Integration Testing
We created test suites to verify intended behaviours and policies. These suites were triggered manually and via continuous integration (CI) for every commit in the main repository. Tests were mocked in Jest against an origin.
Non-Production Deployment
Before going live, we started with non-production deployments. The CDN- repository housed the Terraform code for CDN resource creation. Staging deployments were performed against a mock origin.
External Test Deployment
After successful staging, external test deployments were initiated to confirm expected behaviours and policies.
Preview Domains
We set up a preview domain for testing our production CDN configurations. This allowed for robust testing and minimized risks during the live environment switch.
Production Deployment
Finally, we moved to production. The changes were closely monitored to ensure a seamless transition. Network Changes and DNS Flip Our networking team handled DNS changes and gradually shifted the traffic from CDN X to CloudFront.
Roll Forward and Observe
After the DNS flip, we observed CDN performance for a week to validate the migration’s effectiveness.
Rollback Plan
We had a well-defined rollback plan to mitigate any unforeseen issues, ensuring minimal user disruption. We did this for over 300+ domains that were migrated fully from CDN X to CloudFront including the main site www.thetrainline.com, all European sites and many other domains owned by Trainline.

Graph showing after we fully migrated from CDN X to CloudFront (CDN X in blue and CloudFront in orange)
Security & various other aspects of the Migration
When migrating to a CDN setup, it’s not just about speed and efficiency. Security is equally important. Let’s dig into how we layered our security during this migration.
Key Security Measures
-
Attack Prevention: We deployed AWS Shield Advanced for robust DDoS protection and AWS WAF to guard against common web threats like SQL injections and XSS.
-
Rate & Traffic Control: AWS WAF’s rate-based rules helped us handle sketchy traffic surges. We also used DataDome for behavioural analysis, identifying bad bots and rogue IPs.
-
Data Encryption & Access: Using CloudFront’s field-level encryption, we ensured that sensitive information stays secure. IAM policies dictate who has access to what, so there’s no funny business.
-
Monitoring & Alerts: All critical data goes to Splunk, where we’ve set up alerts for unusual behaviour. This keeps us in the loop and ready to act.
Enhancing Security at the Origin
Origin Access Identity (OAI) secures our S3 bucket, while custom headers add another layer of security for Application Load Balancers (ALB).
Certificates & Protocols
AWS Certificate Manager auto-renews our SSL certificates. We support TLS 1.3 and 1.2, sticking to the latest encryption standards. We also used the latest ciphers.
Customization & Flexibility
Lambda@Edge and CloudFront Functions handle domain redirects and request customization. We also make use of CloudFront’s geo-headers to adapt content based on user location.
Logging & Traceability
All logs flow into an S3 bucket before landing in Splunk for deeper analysis. Our Infrastructure as Code (IaC) approach ensures all CDN config changes are version-controlled.
By keeping our focus on these key areas, we managed to secure our CDN migration without any major hiccups. With these measures in place, we’re not just faster; we’re also more secure.
Caching Strategies in CloudFront: Do’s and Don’ts
Caching can dramatically improve your website’s performance, but it’s not as straightforward as it seems. In this section, we’ll delve into some key considerations for setting up caching policies, with a special focus on AWS CloudFront.
Desired Outcomes
-
Versioned Assets: Always use versioned asset names. This allows you to set longer cache durations without the need for a CDN-level cache reset.
-
Cache-Control: Application teams should be setting the cache-control headers directly within the app. You can use the s-maxage directive specifically for CDN-level caching and max-age for both browser and CDN caching.
-
S3 Backend: If your resources are in an S3 bucket, ideally the Cache-Control header should be set on the S3 objects themselves.
Limitations
-
File Extensions: Unfortunately, CloudFront doesn’t let you set caching policies based on file extensions directly.
-
Negative Match: You can’t set up rules like “cache this but not that within the same directory.” This complicates scenarios where you’d like varying cache durations for similar endpoints.
-
Arbitrary Headers: Conditional caching based on the existence of arbitrary headers isn’t straightforward either.
Caching mechanism proposals
-
Default to Max-Age 0: If Cache-Control is not set at the origin, it’s a good practice to set the default max-age to zero. This prevents sensitive data from being accidentally cached.
-
Log Analysis: Regularly review your logs to adjust your caching strategy, ensuring you’re not sacrificing security for performance or vice versa.
Challenges faced
Switching a major domain from one CDN to another is no small task. Let’s delve into how we approached migrating www.thetrainline.com from CDN X to CloudFront, given its complexity and high traffic volume.
The Challenge (one of them)
www.thetrainline.com used to account for a whopping 70%+ of all CDN X traffic for Trainline, with over 8500 lines of JSON configurations. A direct switch to CloudFront could risk downtime and disruptions, something we wanted to avoid.
Incremental Migration: A Safer Approach
When we decided to migrate from CDN X to CloudFront, we knew we had to tread carefully to ensure a smooth transition without disruptions. Here’s a streamlined version of our approach:
Replicating Configurations
We began by replicating the essential CDN X configurations in CloudFront for a specific subset of requests. This groundwork was crucial for a successful migration.
Testing the Waters
Rather than making an abrupt switch, we opted for a gradual transition. We used Route53 weighted DNS to direct a portion of our traffic to CloudFront while maintaining a watchful eye on performance and any potential issues that might arise.
Rollback plan
Recognising that no migration is entirely risk-free, we reduced the TTL on the CNAME record for www.thetrainline.com to 5 minutes well in advance of the migration. If anything went awry during the process, we could quickly revert all requests back to CDN X. This safety net gave us the confidence to proceed.
Lessons Learned
In a short span of less than 9 months, and with just a small team, we pulled off the mammoth task of migrating from CDN X to AWS CloudFront. This wasn’t a mere lift-and-shift; it was more like re-engineering the aeroplane while in flight!
We had to rethink our architecture, break down our CDN monolith into more manageable parts, and pave the way for a smoother transition. The automated frameworks we set up ensured faster and safer changes during deployment.
Key Takeaways
-
Planning: No matter how straightforward a project seems, don’t skimp on planning. A little planning upfront can save you hours of work down the line.
-
Route 53 Magic & Cloudflare: Use Route 53’s weighted records and CNAMEs for a smooth DNS transition. It’s like a GPS for your data packets.
-
Read Up, Level Up: Spend time with CloudFront’s & AWS docs. It’ll save you hours of debugging and redesign. Trust us, you don’t want to learn CDN features the hard way.
-
Think Before You Leap: Always consider the architectural differences between your current CDN and the one you’re migrating to. One size doesn’t fit all; the trick is to tailor-fit your solutions.
-
Lambda@Edge Limits: If you’re planning on using Lambda@Edge, understand its scaling model. And don’t hesitate to contact AWS if you need to extend your quotas, particularly for large-scale deployments.
-
HTTPS All The Way: Make sure to redirect all HTTP traffic to HTTPS for added security. You can set this up easily in CloudFront.
-
WAF Magic: Use AWS WAF with CloudFront to protect against common web exploits. With just a few clicks, you can secure your application without breaking a sweat.
-
Use IaC: Infrastructure as Code, particularly Terraform, can be a lifesaver. It streamlines your operations, making changes quicker and less error-prone.
-
Rollback Plan: Always have a rollback strategy when making changes. If things go south, you should be able to revert to the previous state ASAP.
-
DDoS Protection: Employ rate limiting and other DDoS protection mechanisms to shield your services.
-
Phased Migration: Especially for high-traffic domains, consider migrating in phases. This helps in risk mitigation and allows for easier troubleshooting.
-
Monitoring: Don’t just set it and forget it. Keep a constant eye on performance metrics. Your future self will thank you.
Conclusion
Migrating a CDN is not just a technical task; it’s a strategic move that impacts your organization on multiple levels. For those in leadership positions and on the engineering frontlines, the insights gained from such an endeavour are invaluable.
Plan carefully, understand the constraints, and invest time in learning about the features and limitations of your chosen services. Security should be a core focus, not an add-on. Leverage tools that facilitate a smoother transition, and don’t underestimate the importance of monitoring performance metrics.
The experiences and challenges faced during a migration offer a unique learning opportunity. Use it as a chance to refine processes, improve collaboration, and further develop technical skills across your team.
In short, a CDN migration is a significant commitment but, if executed well, it can lead to streamlined operations, improved performance, and a stronger security posture.
Acknowledgements:
To wrap things up, this migration was a massive team effort and a learning experience for all of us. We’ve seen tangible benefits, from some cost savings to better automation/self-service and even improved site performance. What’s next, you ask? We have loads of projects that we are currently working on and hopefully, aim to share with you soon. Stay tuned!